+86-745-2228688
yaxin.ella@yx-magnetics.net
首页
关于华体会网页版
公司简介
企业文化
发展历程
组织构架
荣誉资质
人才招聘
产品中心
华体会网页版
电感
线圈
应用领域
汽车电子
再生能源
智能设备
工业控制
智能照明
网络通讯
新闻资讯
公司动态
行业热点
技术聚焦
联系华体会huatihui(中国)
新闻资讯
公司动态
行业热点
技术聚焦
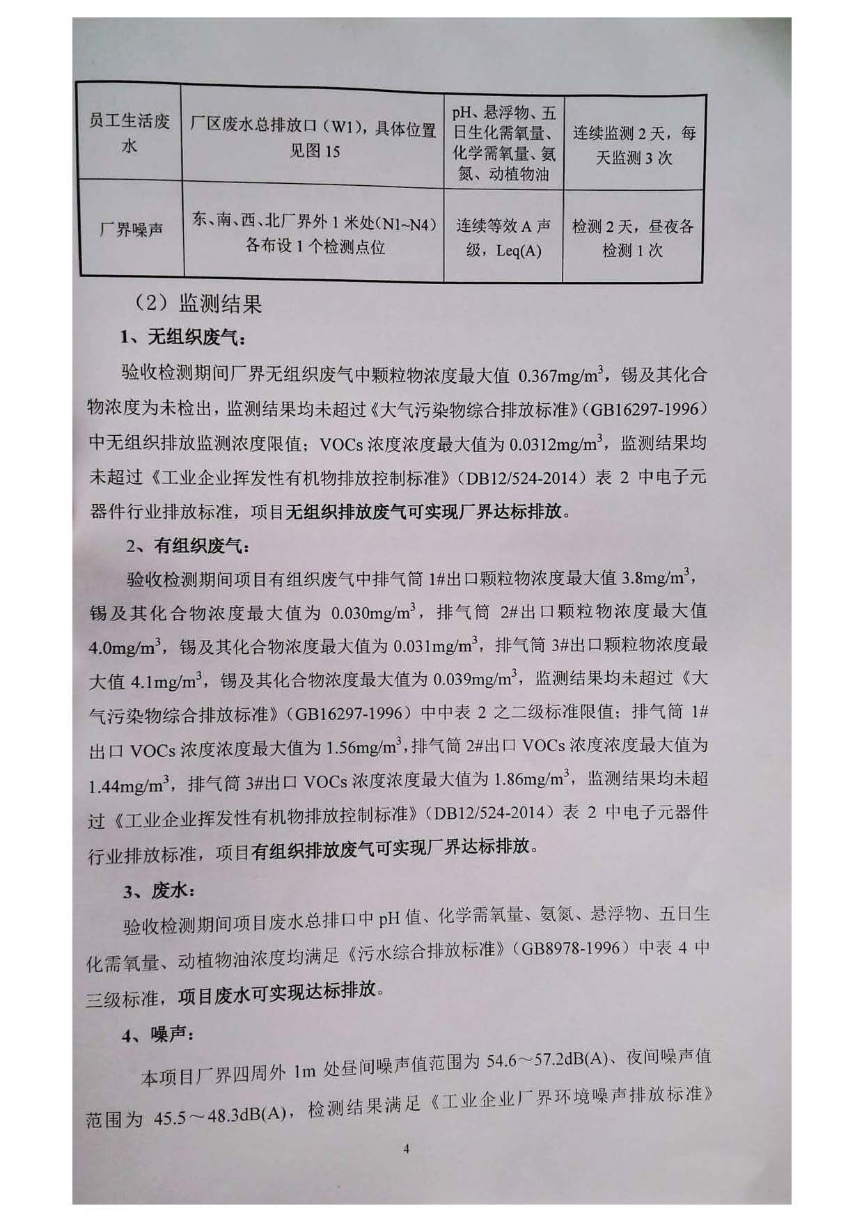
怀化华体会网页版电子有限公司环境保护验收结果公告
作者:华体会网页版电子
来源:华体会网页版电子
时间:2020-09-27
浏览:
Loading...
次
点赞:8次
分享到
Loading...
Loading...
上一篇:
祝贺我司网站升级改版成功!
下一篇:
省委外事办副主任邱爱华一行莅临华体会网页版调研并参加民营企业家座谈会
Copyright
2018
华体会网页版
版权所有
湘ICP备17016339号-1
工厂地址:湖南省怀化市经济开发区舞阳大道1828号
回到顶部
开云app官方在线入口
|
开云app官方登录入口
|
亚搏网页版
|
安博官网首页
|
米兰平台
|
新利·体育(中国)官方网站
|
米兰体育平台app官网_米兰体育(中国)
|
开云app登录入口
|
WQT.COM
|